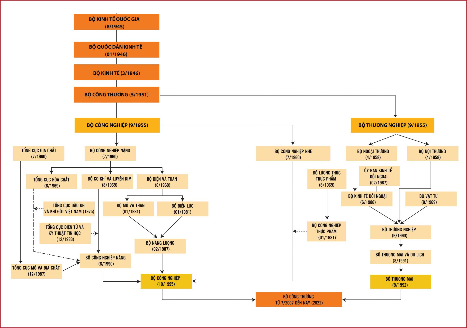
Tháng 8 năm 1945, Chính phủ lâm thời Việt Nam Dân chủ Cộng hòa đã ra tuyên cáo thành lập Bộ Kinh tế quốc gia. Sau khi Bộ Kinh tế quốc gia đổi tên thành Bộ Quốc dân Kinh tế, Bộ Kinh tế, tới tháng 5/1951 Chủ tịch Hồ Chí Minh ra Sắc lệnh đổi tên Bộ Kinh tế thành Bộ Công Thương.
Trải qua nhiều lần tách nhập, tới tháng 7/2007 tại Kỳ họp thứ nhất, Quốc hội khóa XII đã ban hành Nghị quyết số 01 hợp nhất Bộ Công nghiệp và Bộ Thương mại thành Bộ Công Thương

